光大彩票开奖查询 - 

时时心存感激  光大彩票app下载

24小时服务热线

    新闻动态
案例赏析丨那些“光伏+交通”深度融合设计案例
作者:admin   发布于:2024-12-26  文章来源:陕西中茂幕墙工程有限公司

日前,济南—广州高速公路济南至菏泽段(简称“济菏高速”)“焕新”亮相 光大彩票,在山东济宁梁山东服务区举行通车仪式,该项目以改扩建为契机,充分利用匝道圈,边坡,服务区,停车区,收费站等场景,实施“光伏+交通”工程规模化建设,成为我国首条改扩建零碳高速,  。


 

从高处俯瞰,一排排光伏组件正吸收着充沛的阳光,一幅绿色新图景正沿着四通八达的高速公路铺展开来。据悉,济菏高速全线光伏发电装机容量30兆瓦,年发电量3300万度。改扩建后,济菏高速运营期内年均碳排放量约1,36万吨,通过减排、增汇、清除等措施实现年均碳减排量约2,25万吨,直接碳排放和间接碳排放净值均小于零,实现全路段零碳运营的同时,还创造出稳定的经济效益。   光大彩票app下载


 

根据相关数据显示,交通领域碳排放约占中国碳排总量的10%,而公路运输是交通领域碳排放的重点,碳排放量占交通领域碳排放总量的87%,随着城市 光大彩票官网,乡村新能源基础设施的部署,绿色供电,光储融合成为大势所趋,近年来,在国家和地方政策的鼓励下,以分布式光伏为起点,因地制宜构建综合交通枢纽“分布式光伏+储能+微电网”的交通能源系统,成为推动绿色交通发展的新风尚,以为实现“双碳”目标作出贡献,  。


 

从国家层面而言,早在2020年8月,交通运输部就发布《关于推动交通运输领域新型基础设施建设的指导意见》,指出:鼓励在服务区,边坡等公路沿线合理布局光伏发电设施,与市电等并网供电 光大彩票手机版,推动新能源,新材料在港口和导助航设施等领域应用,到2024年2月,交通运输部印发《2024年全国公路服务区工作要点》,明确指出:要推动近零碳服务区建设,推进服务区光伏基础设施建设,2024年7月,国务院印发《关于加快经济社会发展全面绿色转型的意见》印发,强调要建设一批低碳(近零碳)高速公路服务区,  。



 

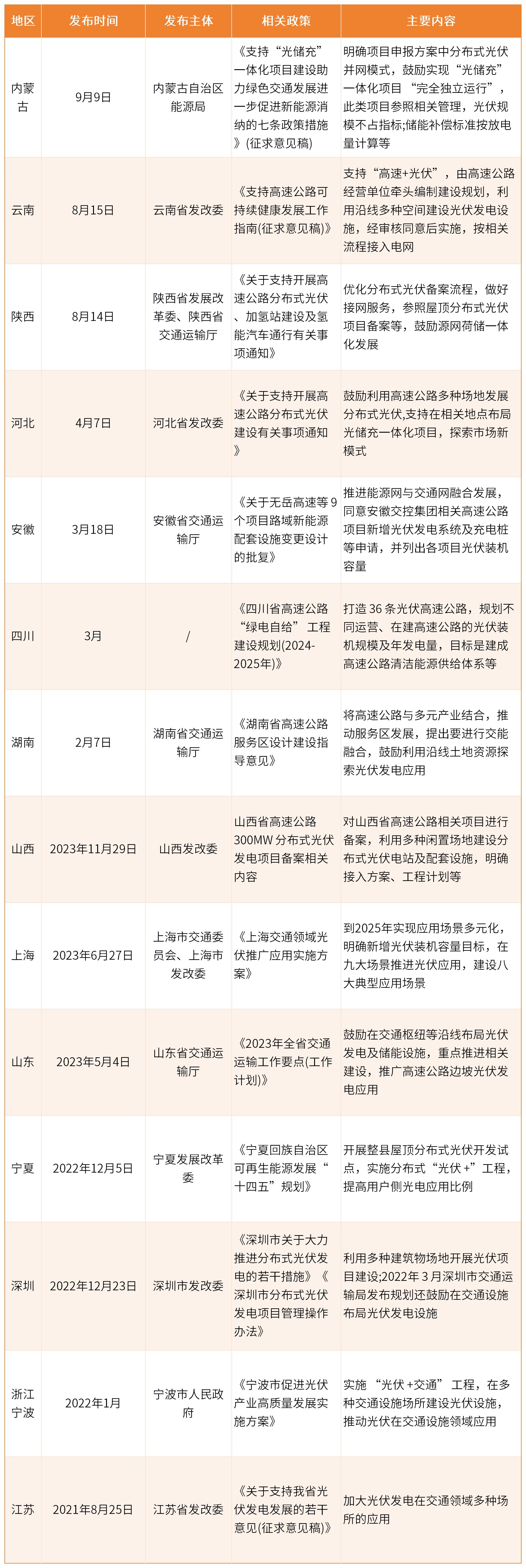
在地方层面,各地政府正在积极支持“光伏+交通”发展,据不完全统计,全国现共有14个省份颁发了相对应的“光伏+交通”政策,“光伏+交通”应用场景正在越来越丰富,包括“光伏+高速” 光大彩票安卓版,“光伏+地铁”,“光伏+机场”,“光伏+港口等等,同时,各地政策也鼓励新能源企业不断探索,创新技术,推进交通领域向更加绿色,低碳的方向发展,  。


 

以下是几个“光伏+交通”深度融合案例:

(1)青银高速济南东服务区光伏项目

该充分利用高速公路边坡、停车场和综合楼屋顶等区域,建成总装机容量3,2MW的光伏电站,配套3,2MWh储能设备,实现日均发电量10000kWh以上,实现服务区绿色电力的100%自给,且年减排二氧化碳3200吨以上。   光大彩票平台登录


 

(2)上海首条光伏路灯交通干道—S128陈海公路

S128陈海公路修复养护工程中最大的亮点是其光伏路灯项目,沿路共安装了739盏光伏路灯,每盏路灯造型设计灵感来源于荷花,光伏组件则由6片“荷花瓣”构成,充分利用崇明岛的光能资源,  光大彩票官网入口


 

(3)济潍高速公路杭山东隧道杭山东隧道光伏

该项目的隧道光伏棚洞是首次在山东省高速隧道中试验应用 光大彩票2025版,可提高隧道绿色能源利用比例,对光伏电源进行综合能源管控,推进智慧电网在智慧高速中的搭造构建,助力实现碳达峰碳中和的战略目标,  。


 

(4)四川省攀大高速中坝收费站

该项目位于四川省攀大高速中坝收费站入口处 光大彩票,一块块光伏组件将高速路口点缀得科技感十足,该示范点一天可发1000多度电,不仅能够满足收费站运营用电,还有约六到七成的多余电量可以返送给电网,  。


 

我国拥有全球最大的高速铁路网,高速公路网和世界级港口群,交通基础设施绿色转型的需求巨大,随着交通运输行业节能减碳的逐步推进 光大彩票app下载,在地铁,机场,火车站,港口,公交,桥隧,高速,停车场等交通基础设施场景推进光伏应用,是交通行业转型发展的重要举措。

 

    关于我们
    联系我们
  • 工作时间:
    夏季:8:30-12:00,13:30-18:00
    冬季:9:00-12:00,13:00-18:00
    咨询电话:029-82523663


    咨询服务电话:029-81636796 E-mail: sxzmmq@sxsxmq.com

    公司总部地址:陕西省西安市北二环太华路立交大明宫中央广场A座23A层(24层) 邮编:710016

    生产基地地址:西安市西咸新区沣东新城天台八路13号 邮编:710086

    陕ICP备14002031号

    Copyright© 2025 版权所有 All Rights Reserved